Company Overview

PT Gistrav OnTrip Asia Tbk is a company engaged in educational travel services, international study tours, student exchange programs, and an integrated travel service application. GOTA Corp offers a wide range of travel programs that combine education, culture, and global exploration for Indonesian students abroad. These services include arrangements for transportation, accommodation, educational programs, and even international certification. GOTA Corp operates in the educational travel industry, which is currently demonstrating a growth trend in line with the increasing interest of academic institutions in cross-border learning experiences.

Vision

To establish a reputation as a trusted and innovative educational travel pioneer in Indonesia

Mision

  • Develop educational travel programs that meet international standards and are relevant to the needs of today’s global youth.
  • Provide integrated digital travel services (OTA) that are integrated, highly accessible, and responsive to technological advancements.
  • Ensure quality of service by focusing on customer satisfaction, safety, and comfort on every trip.
  • Build strategic partnership networks with educational institutions, travel partners, and global service providers.
  • Support the growth of sustainable tourism through educational approaches and the empowerment of local communities.
  • Become a platform for cultural and knowledge exchange through travel programs that enrich participants’ insights and experiences.

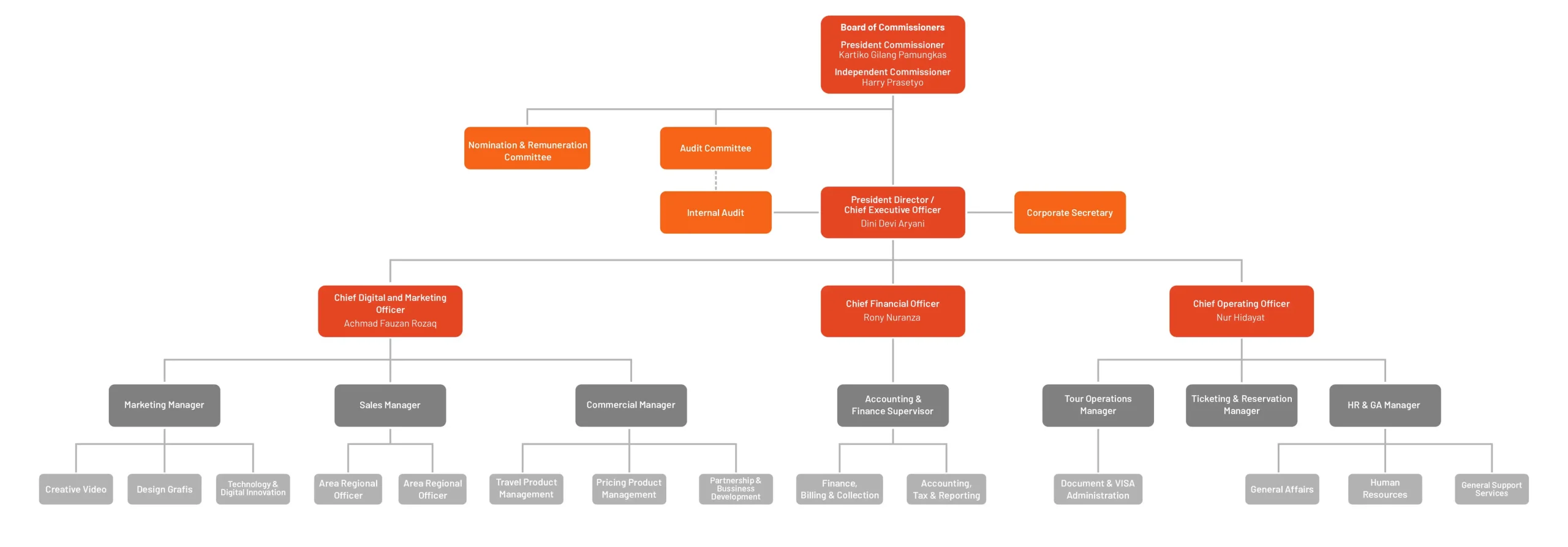
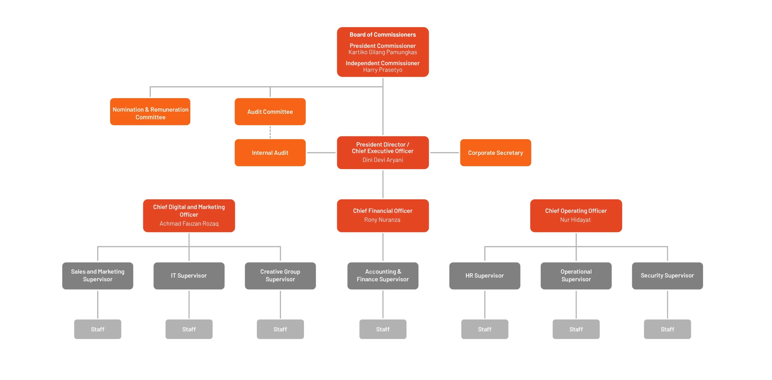
Board of Commissioners

Kartiko Gilang Pamungkas
President Commissioner

Harry Prasetyo
Independent Commissioner

Board of Directors

Dini Devi Aryani
Chief Executive Officer

Rony Nuranza
Chief Financial Officer

Achmad Fauzan Rozaq
Chief Digital & Marketing Officer

Nur Hidayat
Chief Operating Officer

Company Structure

Organizational Structure

×

Kartiko Gilang Pamungkas

President Commissioner

An Indonesian citizen, born in 1994, in addition to serving as the President Commissioner of GOTA Corp, Kartiko also holds the position of President Commissioner in several other companies, namely, PT Gistrav Tirta Jaya (Bottling Company), PT Gistrav Masugi Medica (Hospital), PT Gistrav Medica Group (Hospital), PT Gistrav Giyanti Hospitality (Hotel & Villa), PT Gistrav Clay Andalas (Clay Mining), PT Gistrav Group Investment (Holding Company of Gistrav Corp), PT Gistrav Andalas Energi (Limestone Mining), PT Baro Energi Sawahlunto (Coal Mining), PT Gistrav Niaga Energy (Coal Trading), PT Gistrav Consultant Indonesia (Educational Consultant), PT Gistrav Geo Survey Services (Geophysics Survey), and PT Wisata Islami Indonesia (Umroh Travel).

From 2021 to 2023, Kartiko also held the position of President Commissioner at PT Singkarak Edunesia International (Full Day School, Boarding School, and University Consultant) dan PT Gistrav Rasa Indonesia (Catering Service).

Kartiko is currently also holding a position as a member of the foundation board at Athayal Quran Foundation – Athaya International Islamic Boarding School, and Pembinaan dan Pengembangan Solok Nan Indah (YP3SNI) Foundation – Universitas Islam Sumatera Barat. He is also currently active as the Managing Director and Education Consultant at ICBS Payakumbuh (International Islamic Boarding School).

Furthermore, Kartiko is also the founder of a foundation in Insan Mandiri Riau Foundation – Hayfalah International Islamic Boarding School, Internasional Cendekia Sumatera Barat Foundation – Al Azhar International Boarding School Singkarak, International Islamic Baitul Syariah Yogyakarta Foundation – Gistrav International Islamic Boarding School, Al Azhar Internasional Solok Foundation – Al Azhar International Islamic School Solok, Pendidikan Inspira Indonesia Yogyakarta Foundation – Online University Department, Gistrav Islamia Internasional Foundation – Gistrav Islamia School (Playgroup, Kindergarten, Elementary School, Middle School, High School & Gistrav Polytechnic), Al Madinah Islamic International Foundation (Islamic Full Day School), Medina Assalam Yogyakarta (Social Project & CSR Program), Inspira Indonesia Jakarta (Social Project & CSR Program).

Before expanding into the travel and education sectors, Kartiko began his professional journey by founding a garment factory named CV Gshirt Veksindo in 2012.

Up to the present, Kartiko has been active in the business sector for over 10 years.

Kartiko holds a Diploma III in Remote Sensing and Geographic Information Systems degree from Gadjah Mada University in 2015. He continued his studies to pursue a Bachelor of Geography degree from Muhammadiyah University of Surakarta in 2017. He pursued a Master’s degree of Management with a specialization in Marketing at Gadjah Mada University in 2020. In 2022 he earned a Professional Engineer degree in Civil Engineering at Gadjah Mada University. In 2025, he graduated from Jesselton University College (JUC) with an Executive Doctorate in Business Administration (EDBA) program and from European City University (ECU) with a Doctor of Business Administration (DBA) program.

×

HARRY PRASETYO

Independent Commissioner

An Indonesian citizen, born in 1962, Harry was appointed as Independent Commissioner of GOTA Corp in 2025.

Harry brings more than 20 years of experience in finance, investment, and corporate strategy to GOTA Corp.

Harry began his career in Indonesia Stock Exchange (IDX) as Staff of Information Technology division, and then he served as Staff of Trading Division for eight years from 1998 to 2007. In 2008, Harry was appointed as the Head Unit of the Risk Management Division, a position he held until 2016. He was then entrusted with the role of Head of the Regional Development Division in 2017, and later became a Senior Researcher in 2019.

Harry has an extensive track record of projects he has worked on throughout his career.

Harry earned his bachelor degree in Computer Engineering from ST Inten Bandung in 1996.

×

Dini Devi Aryani

Chief Executive Officer

An Indonesian citizen, born in 1993. Dini was appointed as Chief Executive Officer of GOTA Corp in 2022. She is responsible for setting the overall strategic direction for GOTA Corp.

In addition, Dini currently serves as President Director of PT Gistrav Medica Group (Hospital), PT Gistrav Giyanti Hospitality (Hotel & Villa), PT Gistrav Clay Andalas (Clay Mining), PT Gistrav Group Investment (Holding Company of Gistrav Corp), dan PT Gistrav Andalas Energi (Limestone Mining).

Since 2022, Dini has been trusted serves as the Treasurer Foundation of Insan Mandiri Riau Foundation - Hayfalah International Islamic Boarding School, International Islami Baitul Syariah Yogyakarta Foundation - Gistrav IIBS, Al Azhar International Solok Foundation - Al Azhar International Islamic School Solok. In 2023, he held the position of Treasurer Foundation at the Athaya International Islamic Boarding School. In 2025, she was appointed as the Treasurer of the Gistrav Islamia International Foundation – Gistrav Islamia School.

From 2023 to 2025, she served as the President Director of Gistrav Foundation, which oversees four subsidiary foundations. She also previously held the position of President Director at a catering service company named PT Gistrav Rasa Indonesia.

She was entrusted to serve as the Marketing Director at the Gistrav Islamia International Foundation – Gistrav Islamia School (Playgroup, Kindergarten, Elementary, Junior High, Senior High, and Gistrav Polytechnic) for five years from 2020 to 2025. And at IP-ICBS Riau from 2021 to 2022.

She serves as the Head of the Association for social projects and CSR programs named Inspira Indonesia in Jakarta and Medina Assalam in Yogyakarta.

Dini began her career as an Accounting and Finance Supervisor at a garment company, CV Gshirt Veksindo, in 2016.

Dini earned her Bachelor’s Degree in Education with a major in Accounting from Universitas Negeri Yogyakarta in 2015, and continued her studies to obtain a Master’s degree in Educational Management from the same university in 2020.

×

Rony Nuranza

Chief Financial Officer

An Indonesian citizen, born in 1972. Roni was appointed Chief Financial Officer GOTA Corp in 2025. In this role, Roni is responsible for leading all of GOTA Corp’s financial functions and teams, including planning, analysis procurement, accounting and reporting, tax and treasury, as well as investor relations. Concurrently, he is also serving as Chief Executive Officer at PT Halo Nusantara from 2022.

Since 2015, Roni has served as the Accounting, Tax and Finance Manager of PT Tiga Adi Rekabangun. In 2024 he was entrusted to serve as an Accounting, Tax, and Finance Consultant at PT Ganesha Aggies Jaya. Since 2010 until present, he has been working as a Consultant at PT Insan Performa.

Roni began his career as an Auditor at KBAA Public Accounting Firm from 2009 to 2015.

Roni earned a Bachelor's degree in Accounting Economics from Universitas Islam Indonesia in 1998.

×

Achmad Fauzan Rozaq

Chief Digital & Marketing Officer

An Indonesian citizen, born in 1996. Achmad was appointed Chief Digital and Marketing of GOTA Corp in 2025. As Chief Digital and Marketing Officer, Achmad is responsible for designing and implementing integrated marketing and digital strategies to enhance brand awareness, engagement, and business growth. He leads marketing and digital teams, oversees digital transformation, ensures brand consistency, and leverages data and analytics for strategic decision-making. Additionally, Achmad continuously monitors market trends and digital innovations to maintain the company’s competitive edge.

Since 2022, Achmad also serves as Chief of Technology and Computer Network Architect at PT Gistrav Corpora Indonesia. From 2017 to 2020, he held the position of Head of Video Production for the social project and CSR program called Inspira Indonesia Jakarta, as well as Head of Production for the social project and CSR program called Medina Assalam Yogyakarta.

From 2020 to 2025, Achmad was entrusted as Head of Foundation at Gistrav Islamia International Foundation – Gistrav Islamia School. He also served as an IT Developer at PT Wisata Islami Indonesia, as well as an IT Developer at PT Gistrav Inspira Indonesia from 2017 to 2020.

Achmad began his career as a Graphic Designer and Production at a garment company called CV Gshirt Veksindo from 2015 to 2020.

Achmad earned a Bachelor's degree in Information Systems from Universitas Amikom in 2019.

×

Nur Hidayat

Chief Operating Officer

An Indonesian citizen, born in 1991. Hidayat was appointed as Chief Operating Officer of GOTA Corp in 2026. He is responsible for planning, coordinating, and overseeing all operational activities to ensure they run effectively and efficiently, in alignment with the company’s established business strategy. Additionally, Hidayat monitors operational performance, identifies risks and opportunities for improvement, ensures quality standards and compliance are maintained to support the company’s growth and long-term sustainability.

Hidayat began his career as an Operator and Graphic Designer at CV Unggul Jaya Imagesetter from 2009 to 2011. He was subsequently promoted to Senior Graphic Designer from 2011 to 2015. During the same period 2009–2015, he also served as a Graphic Designer at CV Mekar Offset. He later continued his career as a Graphic Designer at Dystrict Streetwear 2015–2016 and Kitchen Screen Printing 2016–2017.

In 2017, Hidayat joined PT Gistrav Inspira Indonesia as a Graphic Designer (2017-2018). He was subsequently promoted to Head of Creative Group in 2018, a position he held until 2022. From 2022 to 2025, he was entrusted with the role of Chief of Creative Group.

Hidayat completed his studies at Sekolah Menengah Seni Rupa Yogyakarta, majoring in Visual Communication Design, in 2009.